| 智慧教育产业的发展趋势和园区案例 分享到: |
在社会飞速变化的今天,终身学习越来越成为一种共识,在互联网、人工智能、虚拟现实等技术应用的引领下,传统的学习方式正在改变,智慧教育的模式快速普及,学习的目的、方式、人群、场地、时间都在变得更加多元化。 智慧教育是“教育 科技”的深度融合,即通过互联网、人工智能以及区块链等先进技术,推动传统教育模式与内容实现平台化、数字化发展,通过智能设备终端输出教育内容,由传统的借助纸媒和传统教具的单向授课、课堂教学转变为数字化的互动体验、现场模拟和移动学习,增加了教育的多样性和可能性。
1、互联网技术兴起,推动未来教育发展智慧化和共享化
以可汗学院、翻转课堂、慕课为代表的智慧数字内容教育,掀起教育变革新浪潮。智慧教育平台兴起,教育形式多样化、教育产品差异化及渠道多元化成为态势,综合类及共享教育类成大热门。目前中国智慧教育细分领域众多且发展阶段差异化明显,共享教育、文化教育以及技术教育等细分市场优势突出。
智慧教育由在线教育功能向社交及行业就业功能发展。智慧教育由最初的网络视频教学,逐渐向论坛、社区等社交端口发展转型,对于一些技术教育,联结行业企业,向智慧教育的学习者搭建高质量的就业通道,使“在线学习—线上择业—线下就业”成为一体化。
2、人工智能加持,深度学习技术加速未来教育发展个性化和定制化
深度学习和人工智能技术推动在线教育的精准化和个性化发展。个性化学习是技术与教育深度融合在高级阶段的表现形式。在“人工智能 ”时代,个性化学习应具备“一个中心、三个导向”的理论支撑,即以学习者为中心,以目标、过程和评价为导向,包括心智分析、服务差异和目标导向三个层面。 个性化教育的应用层面。通过对国内外数字化学习环境下的个性化学习的分析,目前针对个性化学习的研究主要集中在以下三个方面:个性化特征分析及其对网络学习行为研究;个性化学习教学模式与服务策略研究;个性化网络学习系统与平台设计研究。
3、混合现实(Mixed Reality)技术,推动未来教育虚拟化和协同化
基于AR和VR技术升级的混合现实技术成为未来主导趋势。混合现实技术(MR)将虚拟现实技术(VR)和增强现实技术(AR)合二为一,该技术通过在现实场景呈现虚拟场景信息,在现实世界、虚拟世界和用户之间搭起一个交互反馈的信息回路,以增强用户体验的真实感,主要有三个主要特点:结合虚拟和现实、虚拟的三维以及实时运行。
传统技术教育模式因混合现实而升级创新。已经有很多科技企业开始布局混合现实技术MR教育,各种MR教学系统相继被开发。目前市场上最成熟的产品仅有微软HOLOLENS和Magic Leap两款产品,市场饱和度低,未来作为混合现实的载体,头戴设备等其他MR硬件设备将成为未来教育的热门媒介。通过微软HoloLens设备可以体验大量MR技术教学系统:空天海洋MR系统、机械拆装MR系统、电力能源MR系统等。未来将在病理学、外科手术训练、人体解剖等领域全面推进MR教学,学生佩戴MR眼镜观看人体器官,并且“取出”做更仔细的观察。
4、区块链技术,推动未来教育数据资源的溯源化和可靠化
区块链为教育产业数据的安全和真实性保驾护航。2016年10月,工信部颁布《中国区块链技术和应用发展白皮书》,指出区块链技术对教育产业发展具有重要价值。区块链技术有望在互联网 教育生态的构建上发挥重要作用。区块链可以应对教育行业中的很多挑战,比如数字认证、多步骤认证、识别和转让学分,以及学生支付交易等等。
智慧教育产业主要可以分为智慧教育技术研发、内容生产、平台运营以及校园系统建设。
从产业细分领域看,在线教育平台、智慧教育技术装备与智慧教育内容生产领域都具有广阔的成长空间。随着从“平台为王”进入“内容为王”时代,教育资源内容数字化呈现爆发式增长。智慧教育装备技术形成了教育机器人等投资热点领域。在线教育平台呈现综合型、专业型等多方向发展。智慧校园系统建设稳步推进,涉及智慧校园、智慧教室、智慧课堂等内容。
1、教育内容数字化:从“平台为王”进入“内容为王”时代,教育内容数字化将迎来爆发式增长
教育行业是典型的内容产业,教育内容数字化是智慧教育发展的基础,主要产品形式包括文字类教育产品、音频类教育产品、视频类教育产品、动画类教育产品、游戏类教育产品、媒介融合类教育产品、VR/AR类教育产品等。 传统教育模式和内容的变革,无处不在的学习场景和终身学习要求,为教育内容数字化提供了巨大的市场空间。以儿童数字内容为例,2018年中国儿童数字内容核心产业规模达2378亿元人民币,环比增长21%。
2、智慧教育技术装备:硬件由多媒体和电子设备组成,软件主要满足教务教学场景需求
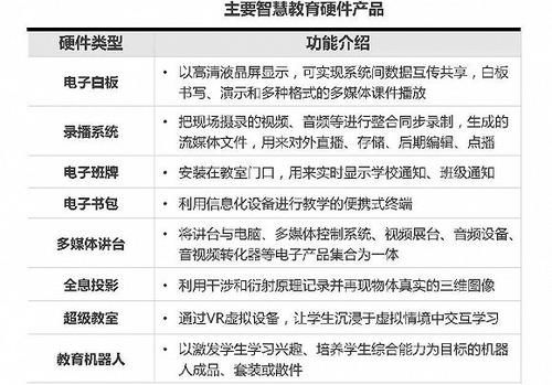
硬件产品包括电子白板、录播系统、电子班牌、超级课桌、电子书包、多媒体讲台、全息投影、VR/AR超级教室、教育机器人等。
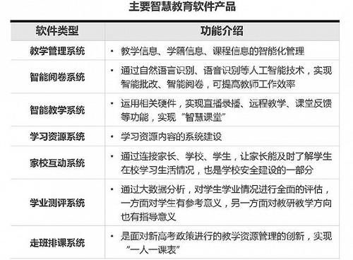
软件系统的应用场景主要集中在教室教学、学校管理,按教学服务内容简化为教、学、练、管、评五大功能,可细分为教务管理、互动课堂、课件资源、备课系统、试题库、智能阅卷、招生管理、智能排课等应用场景。
教育机器人成为打造智慧学习环境的关键点,将成为未来教育事业发展的新高地。2018年全球教育机器人市场规模约为9.55亿美元,较上年同比增长16.61%,近两年全球教育机器人市场规模增速有所放缓,但仍然保持两位数的增长。中国教育机器人市场约占全球市场的10-12%,市场增速要略高于全球市场。2018年,中国教育机器人市场规模约为7.5亿元,较上年增长29.53%,连续多年市场增长保持在20%以上。
3、智慧校园:包括数字化的管理环境、办公环境和师生成长环境
智慧教室是智慧校园的重要应用场景,教育考试信息化第一代主要以网上巡查建设为主,第二代更新建设是采用围绕平台数据整合,展开多系统共同建设。智慧课堂是“互联网 教育”下新发展的一种教学模式,通过调节师生关系及相互作用,让学生的主体地位在课堂上得到落实和凸显,强化人与环境的交互影响,以产生教学共振,提高教学效果,发展学生能力。智慧学生管理系统可以帮助老师、机构、家长更全面的查看学员的综合情况 智慧校园是教育信息化的主要领域,有一大部分属于政府财政资金买单,近年来受教育现代化的政策推动,智慧校园建设快速发展。2016年中国智慧校园产业市场规模约399.89亿元,同比2015年的333.62亿元增长了19.86%。
4、在线教育平台:主要包括在线综合性学习平台、在线互动学习平台和在线辅导平台
随着在线教育市场的快速发展,一方面,头部企业致力于打造全生态的在线教育产业布局,建立综合性在线学习平台,形成稳定而成熟的产业闭环;另一方面,为了满足用户不同场景下的差异化需求,在线互动学习平台、在线辅导平台等市场不断增加,专业性也随之增强。 近年来,在线学习的方式已逐渐渗透于人们的日常生活,未来几年,在线教育技术的持续升级,个性化教育的普及都将推动在线教育市场规模进一步增长。预计2020年中国在线教育用户规模将达2.96亿人,在线教育市场规模将达4330亿元。 在线教育创业企业不断涌现,在各个细分领域全面开花;新东方、好未来、精锐教育等线下教育机构为布局产品矩阵、投入互联网浪潮,通过投资、自研等方式打通产业链条;腾讯、阿里、百度、美团点评、今日头条等互联网公司为覆盖全用户场景,利用流量优势进入市场;中国移动、中国联通、华为等通信公司为拓展业务线而进入巨大的教育信息化市场;凤凰传媒等出版传媒公司从内容上切入在线教育市场。 慕课即大规模开放的在线课程。课程参与人数规模庞大,以网络为媒介,不受时空限制。课程覆盖广泛科技学科,参与者以兴趣为导向选择课程。
课程将分布于世界各地的授课者和学习者通过某一个共同的话题或主题联系起来,跟传统的大学课程一样循序渐进地让学生从初学者成长为高级人才。这些课程通常对学习者并没有特别的要求,但是所有的慕课会以每周研讨话题这样的形式,提供一种大体的时间表,其余的课程结构也是最小的,通常会包括每周一次的讲授、研讨问题、以及阅读建议等等。 每门课都有频繁的小测验,有时还有期中和期末考试。考试通常由同学评分(比如一门课的每份试卷由同班的五位同学评分,最后分数为平均数),最后合格者会获得证书。 沪江网成立于2001年,是中国较早从事在线教育的平台。沪江在英语教育的基础上,逐步增加了小语种、K12、职业培训和高等教育板块,由校园论坛发展到覆盖多领域的综合性学习平台。 K12。2017年10月,沪江宣布成立全新子公司“上海佳课教育科技有限公司”,全面发力K12教育领域。目前已发展早教、升学指导、中高考备战等上百门中小幼课程。 多语种学习。2005年,沪江网校正式上线沪江日语频道,现已建立起涵盖英语、日语、韩语、法语、德语、西班牙语、俄语等十多种语言学习类目。 高等教育。沪江网校为大学生提供覆盖了英语四六级、专四专八、大学英语统考的培训,出国留学培训,以及根据学员目标院校、专业需求定制的考研培训。 职业培训。沪江旗下的Cctalk主要发力在线职业培训,涵盖了考公、职业考证、办公软件、求职面试、投资理财、设计制作、编程开发等职业教育课程。
目前全国已有多个在规划建设的智慧教育产业园区或产业小镇,包括网龙智能教育小镇、中国云教育产业园、长沙拓维教育产业园、成都智慧教育创新产业园、宁波教育科技产业园、郑州教育装备创新产业园、赣江教育科技文化产业园、长沙拓维教育产业园等等,智慧教育技术装备研发生产、数字教育内容生产和在线教育平台运营相结合,不同园区各有侧重。下面介绍几个典型的智慧教育产业园区案例。
1、典型案例:网龙智能教育小镇
网龙智能教育小镇位于福州滨海新城,规划面积3.91平方公里,以“互联网+教育”为核心基础,将建成集办公、商住、金融、培训、会展、学校、以及研学旅行于一体的教育产业化集群。其中约0.83平方公里的区域已建设完成,投资总额超过30亿,已入驻各类技术研发团队合计2000多人,预计三年内将吸引1.5万人才在此生产生活。
充分利用国内国外两种资源,拓展国内国外两个市场,面向未来搭建数字教育国际资源平台和教育商品贸易平台,集中展示数字教育的软硬件产品、课程、教学模式等,打造多元化的教育产业生态圈。 网龙与哈佛大学、牛津大学、新加坡国立大学、清华大学等世界知名高校合作,通过搭建数字教育国际资源平台,开展未来教育试点,孕育多元化的教育产业生态圈。如网龙与美国北德萨斯州大学建立数字研究中心,联合北师大、塞尔维亚诺维萨德大学建立“未来教育虚拟实验室”。
2、典型案例:睿泰数字产业园
睿泰数字产业园位于镇江国家高新区核心区,接壤江苏科技大学西校区,项目占地70亩,规划建设面积15万平方米。园区由睿泰集团开发建设,定位于构建“面向大教育、大出版、大生态的数字内容产业集聚区”,打造成为国内规模最大的数字教育出版内容制作基地;立足中国的国际数字教育版权交易中心和国际数字教育技术转移中心;全球最具活力的互联网教育创业孵化器。 睿泰数字产业园覆盖五大核心产品,聚焦内容制作、版权交易、科技展示、创业孵化和人才培训等领域。
3、典型案例:宁波教育科技产业园
宁波教育科技产业园由宁波市教育局牵头打造,以教育科技为产业定位,搭建教育、产业和资本的互融互通平台,为社会化教育资源构建专业化的孵化服务平台。主要由教育科技研发中心、学生职业体验拓展中心、行政科研楼和生活后勤楼构成。 入驻企业:上海学多多教育、杭州禾米教育、杭州导领教育、杭州维动教育、宁波印趣教育科技、宁波羚羊科技以及园区委托运营机构宁波慧东教育等。
|
| 上一篇:联想扩展智慧教育版图 助推广水“互联网 下一篇:全国家庭关系教育研讨会在昆举行 |
版权所有:2023长三角安徽智慧校园博览会组委会
联系人:潘老师 先生 手机微信:188-0182-3515 沪ICP备20019626号-5
商 务 QQ : 916984267 E-mail : 916984267@qq.com
